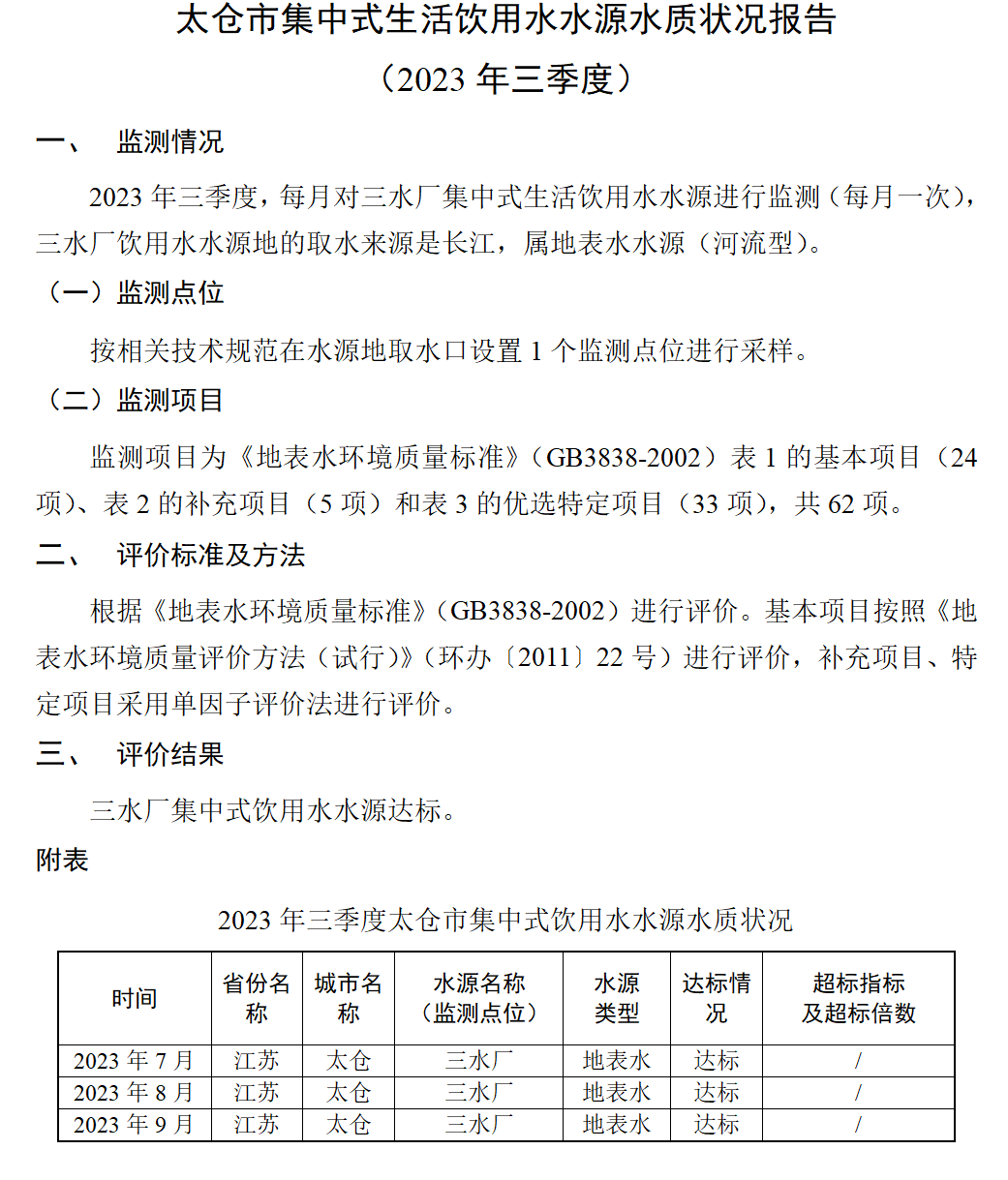
【环境监测】太仓市集中式生活饮用水水源水质状况报告(2023年3季度)
时间:2023-10-08 15:13 来源:苏州市太仓生态环境局访问量:
【字体:大中小】

-
扫一扫在手机打开当前页
